最新房地产热点、资讯、法律法规、行业动态、教育考试,人力资讯 ,企业动态 ,城乡建设, 建筑人物, 建筑市场 ,建筑知识 尽览无遗!
- 35739成员
- 28919主题
- 26540回复
- 0热度

发表于2021-02-24
35人浏览
1人跟帖
01楔子新年伊始,每个人都会有些美好的愿望,良子也不例外。而要达成这些“美好”,可能需要对行业,对市场的变化多一些分析,早一些感知。良子不是大V,也不是营销号,只是把自己对未来的一些“看法”拿出来和良有方的朋友们分享...
最新回复: 2021-02-24 
发表于2021-02-24
37人浏览
1人跟帖
今天想跟大家简单分享一下我对市场和行业的一些基本观察。总体上来说就是5个加速度。第一个加速度,是二手房市场的发展加速过去几年整个中国的二手房市场一直保持在6到7万亿的规模,分别来看,一线城市的二手房交易占比已经达到...
最新回复: 2021-02-24 
发表于2021-02-01
240人浏览
1人跟帖
当月要点:1. 拿地同比增长17.8%,企业拿地分化显著2. 权益金额占比上升,受拿地结构影响企业合作力度下降3. 二线城市和三四线城市平分秋色,长三角热度持续01拿地同比增长17.8%企业拿地分化显著2021年1月,TOP100企业拿地总额2...
最新回复: 2021-02-01 
发表于2021-01-30
14人浏览
1人跟帖
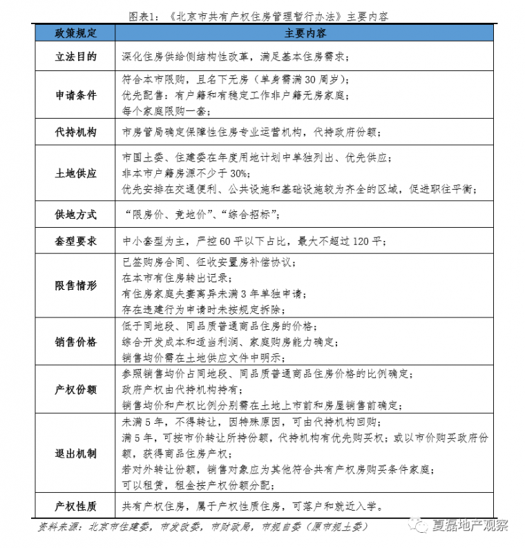
共有产权住房是落实供给侧结构改革的重要手段,住房市场分得越细,满足百姓住房需求多样化就更有效。如同用割线法计算圆的面积,线割得越多,越接近圆的真实面积。2020年12月,全国住房和城乡建设工作会议提出,“加快构建以保障...
最新回复: 2021-01-30 
发表于2021-01-20
489人浏览
1人跟帖
2020年,新冠肺炎疫情影响下,中央宏观政策发力促经济恢复,货币环境整体较为宽松,房地产调控仍坚持“房住不炒”基调不变,地方政府灵活因城施策、精准调控,房地产长效机制继续加速建立,房地产金融监管不断强化,促进房地产市...
最新回复: 2021-01-20 
发表于2021-01-16
45人浏览
2人跟帖
12021年,北京楼市会出进一步的房产调控政策吗?2020年,仅仅一年时间,一线城市的楼市发展情况天翻地覆。四个一线城市,深圳、上海、广州、北京,楼市都出现了不同程度的热潮,只不过热的温度有差别。如今,北京楼市房价涨幅,...
最新回复: 2021-01-19 
发表于2021-01-12
32人浏览
1人跟帖
疫情来袭的2020年对于各行各业都是不平凡的一年,岁末回首,中国房地产市场也顶住了“黑天鹅”的冲击恢复增长。通过对2020年房地产市场大事件的梳理,精选出以下十大房地产市场热词并加以点评,我们发现不变的是房住不炒的政策定...
最新回复: 2021-01-12 
发表于2021-01-12
525人浏览
1人跟帖
导 读1、百强房企2020年累计增长13%;2、整体业绩完成情况不及往年;3、2021年或有更多企业负增长。☉文/克而瑞研究中心榜单解读2020年,中国房地产市场经受疫情考验,一季度企业销售受影响最为显著。但自二季度以来市场逐步恢...
最新回复: 2021-01-12 
发表于2021-01-07
571人浏览
1人跟帖
来源:中指研究院
最新回复: 2021-01-07 
发表于2021-01-07
35人浏览
1人跟帖
房住不炒的基本原则之下,房地产在新阶段被赋予许多新涵义、新要求,读懂“十四五”规划建议的相关表述,无论是从业者还是购房者,都将受益匪浅。11月3日,中共中央发布《关于制定国民经济和社会发展第十四个五年规划和二〇三五...
最新回复: 2021-01-07 
发表于2021-01-07
460人浏览
1人跟帖
2021年1月1日,《中华人民共和国民法典》正式实施,现行婚姻法、继承法、民法通则、收养法、担保法、合同法、物权法、侵权责任法、民法总则同时废止。历时5年编纂,共7编1260款条文,总字数逾10万的《民法典》,覆盖了中国人一生...
最新回复: 2021-01-07 
发表于2020-12-22
26人浏览
1人跟帖
人才流失率高,一直是建筑企业的老大难问题。工地要想留住人才,就得先搞清楚人才离开的理由。123456789每天早出晚归其实我们只是努力让生活更好有时候为了生活有太多的情不得已和太多的委屈……做工程的你,辛苦了!致敬所有在...
最新回复: 2020-12-22 
发表于2020-12-22
74人浏览
1人跟帖
一、2021年的房地产基调中共中央政治局12月11日召开会议,分析研究2021年经济工作。在中央经济工作会议召开之前的关键时点,此次会议在分析研判当前形势的基础上,为明年经济工作定下基调、划出重点,其中对房地产行业定的调子是...
最新回复: 2020-12-22 
发表于2019-01-05
1768人浏览
3人跟帖
——作者申长均,王宏海。已取得作者授权,如需转载请联系原作者!申长均:中国建筑西北设计研究院工程管理及信息化专业委员会主任,原陕西中建西北工程监理有限责任公司总经理。1988年毕业于武汉工业大学,从事8年工业设计,22...
最新回复: 2020-12-22 
发表于2020-12-18
4人浏览
找一本初级房地产经济师证书,有的联系
最新回复: 2020-12-18 
发表于2020-12-17
17人浏览
★网上售楼中心——欢迎来电咨询——恭迎品鉴!★℡TEL:400 - 9939 - 116 转接 158【售楼中心】高经理☏☏: 133-8252-9556(微信同号)温馨提示:请勿联系中介,谨防上当!保利·湖畔云上地址:汾湖城司路海南路以北,洋砂荡东...
最新回复: 2020-12-17 
发表于2020-12-14
308人浏览
1人跟帖
中国的房地产市场似乎一直都是一个比较复杂的市场。对于房地产市场分析所得出的结论,经常会出现谁都说服不了谁的情况,尤其专家们经常互怼,甚至普通老百姓都可以怼专家。因为在过去的二十年里,只要你敢买,你就可能比大多数专...
最新回复: 2020-12-14 
发表于2020-12-09
36人浏览
1人跟帖
2015年到2019年是许多房企“弯道超车”的5年。2020年到2024年是大多房企“平稳发展”的5年。2020年,作为十四五的开局之年,也堪称房地产“最惨淡”的一年!结合最近持续的地产30强交流与调研,老潘也谈谈最近地产一些感受、记录...
最新回复: 2020-12-09 
发表于2020-12-03
422人浏览
1人跟帖
当月要点:1. 1-11月拿地同比增长13.8%,11月拿地规模再减少2. 投资力度同比增强,第二阵营企业追规模扩土储3. 合作招拍挂权益占比提升,持续关注收并购市场4. 重仓二线,加大长江中游布局011-11月拿地同比增长13.8%11月拿地规模...
最新回复: 2020-12-03 
发表于2020-12-01
338人浏览
1人跟帖
特别声明:房地产企业销售数据统计是以2020年1月1日-11月30日期间销售的并表商品房为统计口径,主要依据CREIS中指数据在各地的销售监测数据,并参考当期总体经营情况和推盘去化情况进行分析统计;对于少数没有在监测范围内的城市...
最新回复: 2020-12-01 