匿名
发表于2021-09-23
93人浏览
1人跟帖
等级: 
本资料为施工电梯简介及验收培训1、电梯标准节螺栓应按规定扭力紧固,不得过多超过规定扭矩,日常检查应检查其有无松动且为双螺帽。2、附墙应严格按说明书进行,附墙系统不得与外架相连,运动部件与建筑物和固定设备之间的间距不...
最新回复:会武功的猫89 2021-09-23 
匿名
发表于2021-08-31
108人浏览
1人跟帖
等级: 
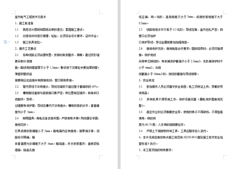
本资料为室内电气工程技术交底卡室内电气工程技术交底卡1.施工前准备1.1 熟悉设计图纸和图纸会审的意见,掌握施工要点。1.2 对进场材料进行清理、检验,必须符合设计要求,证件齐全。1.3 施工机具到位。2.操作工艺要点2.1 各种...
最新回复:会武功的猫89 2021-08-31 
匿名
发表于2021-08-31
27人浏览
等级: 
本资料为配电板及户表板的安装技术交底配电板及户表板的安装1 范围本工艺标准适用于一般民用建筑电气配电板及户表板的安装工程。2 施工准备2.1 材料要求:2.1.1 塑料表板:其规格应为300mm×250mm×30mm,并具有一定强度,断合闸...
最新回复:匿名 2021-08-31 
匿名
发表于2021-08-31
54人浏览
1人跟帖
等级: 
本资料为电杆上路灯安装技术交底电杆上路灯安装1 范围本工艺标准适用于架空线路水泥电杆上的路灯安装工程。2 施工准备2.1 材料要求:2.1.1 所采用的设备、器材及材料应符合国家现行技术标准的规定,并应有产品质量合格证。设备应...
最新回复:会武功的猫89 2021-08-31 
匿名
发表于2021-08-31
69人浏览
1人跟帖
等级: 
本资料为成套配电柜及动力开关柜(盘)安装成套配电柜及动力开关柜(盘)安装1 范围本工艺标准适用于10kV及其以下的一般工业与民用建筑电气安装工程成套配电柜、动力开关柜(盘)安装及二次回路结线。2 施工准备2.1 设备及材料要...
最新回复:会武功的猫89 2021-08-31 
匿名
发表于2021-08-09
96人浏览
7人跟帖
等级: 
工程概况:本工程为深圳超高层项目电气施工图20201栋(地上):使用性质为办公/商业建筑,建筑高度249.4米,建筑面积为113441平方米。2栋(地上):使用性质为办公/商业建筑,建筑高度92.3米,建筑面积为35147平方米。1栋、2栋地...
最新回复:pangzi520 2021-08-16 
匿名
发表于2021-08-09
95人浏览
7人跟帖
等级: 
工程概况:本工程为深圳超高层项目弱电施工图20201栋(地上):使用性质为办公/商业建筑,建筑高度249.4米,建筑面积为113441平方米。2栋(地上):使用性质为办公/商业建筑,建筑高度92.3米,建筑面积为35147平方米。1栋、2栋地...
最新回复:pangzi520 2021-08-16 
匿名
发表于2021-07-17
165人浏览
1人跟帖
等级: 
变压器是一种供电所常用的机器,它的主要作用是改变电压。变压器的工作原理其实很简单,就是通过电磁感应让交流电的电压发生改变。变压器的主要零部件有很多,比如说线圈,和铁心等这也是它的主要部件。其实变压器的作用不只是改...
最新回复:胡闹789 2021-07-17 
匿名
发表于2021-07-11
31人浏览
1人跟帖
等级: 
本资料为输电线纵差保护的基本原理 16页 如图所示;输电线两侧用变比相同的电流互感器取出电流信号,电流互感器的极性与连接方式如图所示,且当电流互感器的一次电流从 * 端流入时,二次电流从 * 端流出, 图中KD为差动电流测量...
最新回复:会武功的猫89 2021-07-11 
匿名
发表于2021-07-11
45人浏览
1人跟帖
等级: 
本资料为零序保护基础培训 17页 接地短路是电力系统中架空线路上出现最多的一类故障,尤其是单相接地故障可能占所有故障中的90%左右。对于大接地电流系统中的单相接地短路用完全星形接线的相间电流电压保护来反映可能会不满足灵...
最新回复:会武功的猫89 2021-07-11 
匿名
发表于2021-07-11
133人浏览
1人跟帖
等级: 
本资料为机电安装培训电气质量管理167页电气工程质量控制要点◆ 配电柜、配电箱◆ 电缆桥架及电缆敷设◆ 电气配管◆ 灯具安装◆ 开关、插座◆ 避雷引下线和接地干线配电箱灯具安装.png电缆桥架安装和桥架内电缆敷设.png电缆头、...
最新回复:会武功的猫89 2021-07-11 
匿名
发表于2021-07-03
42人浏览
1人跟帖
等级: 
本资料为电气系统的绘制及碰撞检查1、MEP中电气系统的绘制2、MEP内碰撞检查优化MEP中碰撞检查优化.png电气系统基本介绍.png碰撞检查.png荧光灯具系统.png
最新回复:会武功的猫89 2021-07-03 
匿名
发表于2021-06-23
31人浏览
1人跟帖
等级: 
本资料为电源安全隐患动态管理与局站安全综合评估需求背景隐患管控现状隐患台账动态管理子系统安全评估现状供电安全综合评估子系统动态管理子系统.png功能模块介绍.png供电安全.png供电安全综合评估子系统.png管理子系统.png综合...
最新回复:会武功的猫89 2021-06-23 