匿名
发表于2020-10-28
241人浏览
1人跟帖
等级: 
本资料为 对《喷规》主要修订内容的理解 (171205),共175页,PPT版本主要内容:2017版《自动喷水灭火系统设计规范》,将于2018年1月1日起实施。天消所关于《喷规》修订背景的说明1、高大净空场所净空高度的提高2、最大净空高度...
最新回复:预测未来 2020-10-28 
匿名
发表于2020-10-28
813人浏览
1人跟帖
等级: 
本资料为 消防工程知识培训,内容很全面,共97页,PPT版本。主要内容:火灾自动报警系统火灾报警系统联动控制报警系统安装质量通病自动喷水灭火系统室内消火栓系统消防水系统安装质量通病部分内容展示:消防工程知识培训火灾自动...
最新回复:预测未来 2020-10-28 
匿名
发表于2020-10-22
1018人浏览
1人跟帖
等级: 
本资料为 中建施工现场标准化图集105页,PDF版本。主要内容:第一部分安全标志、标识第二部分施工现场安全防护安全通道防护棚安全防护,落地式外脚手架安全防护,落地式外脚手架结构基础,拉结点,剪刀撑和横向斜撑,水平防护(...
最新回复:预测未来 2020-10-22 
匿名
发表于2020-10-22
700人浏览
1人跟帖
等级: 
本资料为 机电安装管道支吊架管控要求,完整可下载!摘要:支吊架强制性技术标准为加强工程建设质量管理工作,规范质量管理 行为,提升质量管理水平,XX制定了《XX广场/XX 茂安全质量强制性技术标准》,本标准适用于XX广 场的全...
最新回复:预测未来 2020-10-22 
匿名
发表于2020-10-21
345人浏览
1人跟帖
等级: 
本资料为 机电设备专业质量通病防治大全解PPT摘要:建筑工程质量概念反应建筑工程满足相关标准规定或合同约定要求,包括其在安全、使用功能及其在耐久性能、环境保护等方面所有明显和隐含能力的特性。 2、建筑工程质量通病概念 ...
最新回复:预测未来 2020-10-21 
匿名
发表于2020-10-20
1013人浏览
2人跟帖
等级: 
本资料为 建筑水电安装工程工序做法94页,一看就懂!主要内容:砼结构板内PVC管/盒的施工砼剪力墙内PVC线管/盒的施工后砌墙内PVC线管/盒的施工户内强/弱电箱安装防雷接地及等电位施工砼楼板上立管孔洞预留和防水套管预埋砼剪力墙...
最新回复:蒋贤龙 2020-10-21 
匿名
发表于2020-10-20
623人浏览
1人跟帖
等级: 
本资料为 施工现场临水临电做法讲解119页,PPT版本摘要:施工现场临时供水主要包括给水和排水系统。给水系统主要考虑施工用水和消防用水;排水系统主要包括现场生产排水、雨水系统和污水系统。主要内容:第一部分 临时供电第二部...
最新回复:预测未来 2020-10-20 
匿名
发表于2020-09-15
329人浏览
2人跟帖
等级: 
本资料为 知名地产同层排水施工指引图文19页主要内容:一、安装方法介绍二、常见问题处理方法什么是同程排水 同层排水就是将沉箱传统的侧排地漏的功能,用预埋积水器(自带二次排水孔)来代替,沉箱内的积水直接流入到管井内,通...
最新回复:newdaxiong 2020-10-16 
匿名
发表于2020-10-16
709人浏览
1人跟帖
等级: 
本工程为 给排水安装工程施工工艺标准,word版本。主要内容:一、给排水工程(一)支架选型原则(二)焊接工艺(三)管道支架连接板(四)除锈与油漆(五)垂直钢管支架(六)水平钢管支架(七)钢结构上的管道支架(八)吊杆式...
最新回复:预测未来 2020-10-16 
匿名
发表于2020-10-16
565人浏览
1人跟帖
等级: 
本资料为大型房地产公司精装修工程施工工艺和质量标准,Word版本主要内容:一、编制说明 二、装修工程施工工艺和质量标准 1.吊顶工程 2.轻钢龙骨隔墙工程 3.涂饰(乳胶漆)工程 4.墙面铺装工程 5.地面铺装工程 6.窗台石、门槛石...
最新回复:预测未来 2020-10-16 
匿名
发表于2020-10-15
446人浏览
1人跟帖
等级: 
本资料为 建筑水电安装预埋阶段工程质量通病,PPT版本主要内容:主体预留预埋阶段预埋件成品保护不到位照片预埋件成品规范照片楼板、剪力墙上的预留预埋焊接钢管不按规范制作照片焊接钢管切断不规范制作照片焊接钢管切断规范制作...
最新回复:预测未来 2020-10-15 
m837642922
发表于2020-09-05
68人浏览
1人跟帖
等级: 
本资料为各种能源经济效益分析,Word格式资料特点:是对太阳能系统的最好的认识,非常好的资料,请大家珍惜内容展示:常用热水制造设备运行经济效益对照表投资回收期的计算
最新回复:小小小的熊熊 2020-10-14 
匿名
发表于2020-10-12
219人浏览
1人跟帖
等级: 
本资料为 管道安装工艺案例及质量控制,PPT版本主要内容:一、管道安装工艺案例二、管道安装工艺控制标准概述:管道清洁度问题,质量部在现场巡查时经常发现管道管口封堵不严密的现象,管道焊口透视时有几次发现管道里面有异物,...
最新回复:预测未来 2020-10-12 
匿名
发表于2020-10-12
648人浏览
1人跟帖
等级: 
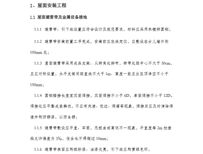
本资料为 知名公司机电安装标准体系汇编60页,PDF版本主要内容:第一章 技术标准1.屋面安装工程2.电井安装工程3.水井安装工程4.公区安装工程5.户内安装工程6.车库安装工程7.设备房安装工程8.室外安装工程9.预留预埋10.管线、设备...
最新回复:预测未来 2020-10-12 
匿名
发表于2020-10-12
506人浏览
1人跟帖
等级: 
本资料为住宅机电安装工程管控要点18页,PDF版本主要内容:极待解决的问题室内空调布置卫生间等电位同层排水户内给排水布置确保品质机电与装饰工程配合通病基础工作机电与装饰工程配合基础数据亮点分享内容展示:主要内容室内空...
最新回复:预测未来 2020-10-12 
匿名
发表于2020-09-12
911人浏览
3人跟帖
等级: 
本资料为建筑给排水及采暖工程竣工验收表格大全(共98种表格),Word格式。目录:1.建筑给水排水及采暖工程概况表 2.建筑给水排水及采暖工程施工现场质量管理记录 3.建筑给水排水及采暖分部工程质量验收记录 4.建筑给水排水及采...
最新回复:预测未来 2020-09-18 
匿名
发表于2020-09-16
946人浏览
1人跟帖
等级: 
本资料为 中建某局内部机电安装工程施工工艺标准,共103页。概述:本标准适用于一般工业与民用建筑, 对于有特殊要求的安装工程, 应执行相关国家或行业标准, 并满足设计要求。三、 本标准主要针对于工程中常用的施工工艺, 未...
最新回复:预测未来 2020-09-16 
匿名
发表于2020-09-15
706人浏览
1人跟帖
等级: 
本资料为 消防工程竣工验收需要准备的资料主要内容:消防工程竣工验收需要准备的资料有什么1、 消防监督部门的建审意见书;2、 图纸会审记录;3、 设计变更;4、施工图;施工图批复原件;竣工图纸;5、 系统竣工表;6、 主要消防设备的...
最新回复:预测未来 2020-09-15 
匿名
发表于2020-09-15
253人浏览
1人跟帖
等级: 
本资料为 知名企业安装预埋工程技术质量标准交底77页主要内容:技术篇1.相关规范条文2.施工前图纸梳理3.预留预埋材料要求4.预留预埋固化图5.预留预埋工序梳理6.样板带路要求7.隐蔽报验要求质量篇1.材料进场管理制度2.水暖一次预留...
最新回复:预测未来 2020-09-15 