全过程工程咨询主题论坛由筑龙研究院创建,为工程咨询行业的企业和中高层管理人员转型全过程工程咨询提供一个专业的交流平台。
- 9282成员
- 336主题
- 56回复
- 0热度

发表于2020-12-14
557人浏览
1人跟帖
项目介绍01.项目概况本项目属于数据中心业务用房建设项目,是由黑龙江省某局建设的新建项目。项目总投资6347.10 万元。建设内容为新建数据中心业务用房 1 栋,总建筑面积 7018.71 平方米,五层框架结构,基底面积 1456.52 平方米...
最新回复: 2022-08-08 
发表于2020-09-04
88人浏览
1人跟帖
来源:网络版权归原作者所有
最新回复: 2022-05-22 
发表于2020-12-28
264人浏览
2人跟帖
“国土空间规划是一个高度复杂的系统。中国改革过程中有很多关键性节点,当时看得并不清楚,往往是多年后回过头去,才会发现那是个扭转历史进程的大转折。国土空间规划很可能就是这样一个大转折。它是否能成为中国改革史上又一个...
最新回复: 2021-10-15 
发表于2020-12-14
347人浏览
1人跟帖
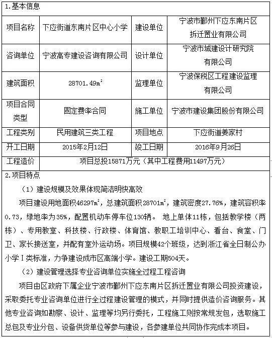
浙江省全过程工程咨询案例分享之四下应街道东南片区中心小学项目申报单位:宁波高专建设咨询有限公司作者:曹春波 钱敏一项目简介二项目照片或效果图三实施报告1全过程工程咨询内容按招投标文件及合同约定,我公司承担的咨询服务...
最新回复: 2021-09-04 
发表于2020-12-17
154人浏览
1人跟帖
作者:雷涛/上海市建纬律师事务所合伙人、律师,专注于全过程工程咨询领域的法律实务研究。基于国家鼓励支持勘察设计、监理、造价咨询和项目管理等咨询企业采取联合经营、并购重组等方式发展全过程工程咨询这一政策,有条件的勘...
最新回复: 2021-08-12 
发表于2020-12-08
1254人浏览
1人跟帖
全过程工程咨询作为一种创新型咨询服务组织方式,具有集成化、专业化优势,满足了委托方的多样化需求与市场发展需求,展露出广阔的应用前景,而实操过程中全过程工程咨询服务费如何取费是核心关切问题。全过程工程咨询是指工程咨...
最新回复: 2021-08-03 
发表于2021-07-27
879人浏览
1人跟帖
全过程工程咨询是发改委、住建部自2017年起推行的咨询行业的大变革,近几年频繁出台各种政策、试点,来推动发展。全国各地全过程工程咨询项目也如雨后春笋越来越多。2021年7月16日,一则5.3亿元中标的全过程工程咨询,成为行业变...
最新回复: 2021-07-27 
发表于2021-06-11
85人浏览
由中国设备监理协会、国际项目管理协会(IPMA)、中国双法学会项目管理研究委员会(PMRC)、中咨工程管理咨询有限公司等指导和支持,筑龙学社主办的《新观察新变革新机遇——2021全过程工程咨询论坛》公益直播活动,将于2021年6...
最新回复: 2021-06-11 
发表于2020-06-30
1524人浏览
1人跟帖
2019年以来,很多省新的工程造价咨询服务行业收费参考标准陆续出台,本文为整理后的全国各省市工程造价咨询服务收费标准大盘点,内容仅供参考,具体实施标准请以当地官方公布为准。2019年10月15日,深圳市造价工程师协会印发了《...
最新回复: 2021-06-04 
发表于2021-05-28
94人浏览
全过程工程咨询模式在国外之所以能够成为通用模式,是基于西方国家小政府、大土木行业背景,投资、建设、运营三者分离的建设、运营体制也孕育了专业化、社会化的咨询市场。作者:丁小军中交一公院—1—前言2017年2月,国务院办公...
最新回复: 2021-05-28 
发表于2020-12-11
164人浏览
1人跟帖
各市建委(建设局),宁波市城市管理局: 为认真贯彻党的十八大和十八届三中、四中、五中、六中全会精神,充分发挥市场对资源配置的决定作用,深化建设工程组织管理方式改革,根据《关于促进建筑业持续健康发展的意见》(国办...
最新回复: 2021-05-18 
发表于2020-07-08
651人浏览
1人跟帖
《江苏省全过程工程咨询服务合同示范文本(试行)》和《江苏省全过程工程咨询服务导则(试行)》省住房城乡建设厅关于印发《江苏省全过程工程咨询服务合同示范文本(试行)》和《江苏省全过程工程咨询服务导则(试行)》的通知苏...
最新回复: 2021-05-18 
发表于2021-04-29
81人浏览
项目资料至少包括工程概况工期,土建总价,安装总价,建筑面积,具体尺寸信息(长宽高层数等等),工程结构、工程桩、底板等信息,采用的混凝土,墙体材料等工程承包合同情况承包方式,质量标准,合同价款与支付,工期考核等信息...
最新回复: 2021-04-29 
发表于2021-04-29
504人浏览
国务院〔2017〕19号文和发改委、住建部〔2019〕515 号文,在建设领域推进全过程工程咨询服务的发展,并在全国推行了40家试点单位,进行了两年的试点。各省也积极响应,发布了试点文件,推出了各省的试点单位。2年的试点期已经结...
最新回复: 2021-04-29 
发表于2021-04-29
83人浏览
通过全面深入的调研与专家研讨,筑龙研究院「全过程工程咨询」课程体系分为以下类别:一、《全过程工程咨询1+X模式高级研修班》适合人群:高层战略、中层管理职能定位:战略规划、创新机制、战略执行、管理体系培训目标:全咨战...
最新回复: 2021-04-29 
发表于2021-03-18
186人浏览
来源:2020《建设监理》杂志6月刊,作者:浙江江南工程管理股份有限公司 金桂明1 背景分析2018年,住建部关于征求《 关于推进全过程工程咨询服务发展的指导意见》(征求意见稿)(建市建函〔2018〕9号文)中明确,要加强工程咨询...
最新回复: 2021-03-18 
发表于2021-03-18
94人浏览
一.概念梳理2019年3月15日,为解决在项目的决策、建设和运营过程中咨询服务碎片化的问题,国家发改委和住建部联合发布了《关于推进全过程工程咨询服务发展的指导意见》(发改投资规〔2019〕515号),鼓励创新咨询服务组织实施方...
最新回复: 2021-03-18 
发表于2021-03-18
213人浏览
作者:陈文军中国国际工程咨询有限公司湖北分公司总工办主任【导读】全过程工程咨询已成为当今工程领域的热点话题。本文将从工程建设的过程切入,梳理全过程工程咨询的主要发展模式和各类咨询机构业务专长,比较分析了标准型、全...
最新回复: 2021-03-18 
发表于2021-03-18
171人浏览
01近期重要政策一览国务院办公厅转发住房城乡建设部关于完善质量保障体系提升建筑工程品质指导意见的通知(国办函〔2019〕92号)积极发展全过程工程咨询和专业化服务,创新工程监理制度,严格落实工程咨询(投资)、勘察设计、监...
最新回复: 2021-03-18 
发表于2021-03-18
197人浏览
摘要:全过程工程咨询管理是一种与国际、与时代接轨的重要体现,这种咨询模式充分考虑了业主需求,并将国家的发展和经济建设的相关需求融入其中,根据合同约定对工程建设期间的相关环节提供专业化的咨询服务,分析和论证方案的合...
最新回复: 2021-03-18 