施工过程中,BIM可能用作三维渲染,模拟施工,管理控制……你接触案例是啥样婶儿的?来分享下,互相大开眼界!
- 49956成员
- 4391主题
- 24892回复
- 0热度

发表于2021-09-02
133人浏览
1人跟帖
如何使BIM技术在施工阶段得以实际有效的应用,看一看基于工程实例总结BIM技术在①项目场地管理、②施工方案模拟、③施工图审查、④深化设计、⑤进度管理、⑥成本管理、⑦质量管理的应用,值得参考学习!一、施工场地管理的应用BI...
最新回复: 2021-09-02 
发表于2021-09-02
12人浏览
1人跟帖
作为建筑业的重要组成部分暖通空调工程建设是否合理,对建筑行业持续、健康发展意义重大。新经济形势下,应加大暖通空调设计研究力度,发展节能建筑工程,始终坚持可持续发展观念,构建和谐建筑体系,只有这样才能推进建筑业发展...
最新回复: 2021-09-02 
发表于2021-09-02
18人浏览
1人跟帖
BIM 技术在建筑给排水工程设计设计与优化中的应用策略1:进行安装模拟演示➤BIM技术对建筑给排水系统的设计的施工队伍,施工设计提供了相应的战略指导,使施工队伍在施工过程中更加合乎事理、科学。但实际施工过程中,施工现场经...
最新回复: 2021-09-02 
发表于2021-09-02
19人浏览
随着中国经济的迅速发展,我国的建筑技术迅速发展,近年来国家大力发展装配式建筑,并且成为未来的一种发展趋势。先来科普一下啥叫装配式建筑,装配式建筑是把传统建造方式中的大量现场作业转移到工厂,采用标准化设计、工厂化生...
最新回复: 2021-09-02 
发表于2021-08-30
146人浏览
2人跟帖
天津周大福金融中心工程位于天津经济技术开发区,总建筑面积39万㎡,地上100层,地下四层,是集艺术中心、甲级办公、豪华公寓、超五星级酒店等多种业态于一体的大型综合体,是滨海新区乃至天津市的地标性建筑。该工程主楼高530米...
最新回复: 2021-09-01 
发表于2021-09-01
42人浏览
1人跟帖
一、进行安装模拟演示在实际施工过程中,施工现场经常存在施工环境困难的问题,像给排水管道安装不整齐、底数大、吊装面积大、施工单位在这种工作环境中互不相让等,都会造成工期延误和资源使用不当。施工图设计应采用BIM三维设...
最新回复: 2021-09-01 
发表于2021-09-01
14人浏览
1人跟帖
实现接触网“一杆一档”资料管理和运营维护管理接触网是沿铁路线路上空架设的向电力机车供电的特殊形式的输电线路,是电气化铁路的重要基础设施,如何更好地服务运营管理,具有重大的意义。BIM作为一门新兴的建筑信息化技术,利...
最新回复: 2021-09-01 
发表于2021-08-30
39人浏览
1人跟帖
从铁路信息一体化角度出发,为更多地发掘现有信息和未来信息所蕴藏的知识,结合“数字地球”思想研究并建设“数字铁路”是当今铁路运输发展的战略性目标。铁路工程项目的信息化需要体现在立项、设计、施工、运维阶段全流程。基于...
最新回复: 2021-08-30 
发表于2021-08-30
65人浏览
1人跟帖
深圳梅观高速公路清湖南段市政道路工程位于深圳市中部综合组团,为高速公路市政化改造项目,路线全长约8.5km,共设置互通式立交8处,桥梁37座,景观天桥11座,两侧辅道设综合管廊总长约17.6km,总投资约95.9亿元。项目采用城市快...
最新回复: 2021-08-30 
发表于2021-08-30
67人浏览
1人跟帖
如今说起BIM,作为建筑人或许都不陌生了。BIM无论从现阶段技术工具出发,还是基于未来的协同管理模式的创新来看,其应用推广的趋势已不可阻挡。那么BIM对于路桥行业又会有一个什么样的冲击呢?一效果展示(效果图、宣传视频及施...
最新回复: 2021-08-30 
发表于2021-08-30
72人浏览
1人跟帖
随着BIM技术在国内迅速的普及和发展,想了解与想学习的人越来越多,但是现在有一种现象就是,大家认为BIM就是Revit或者说Revit就是BIM,这个概念是错误。Revit 在整个建立建筑模型中,除了2D、3D 模型与彩现功能外,可依照生命周...
最新回复: 2021-08-30 
发表于2021-08-30
110人浏览
1人跟帖
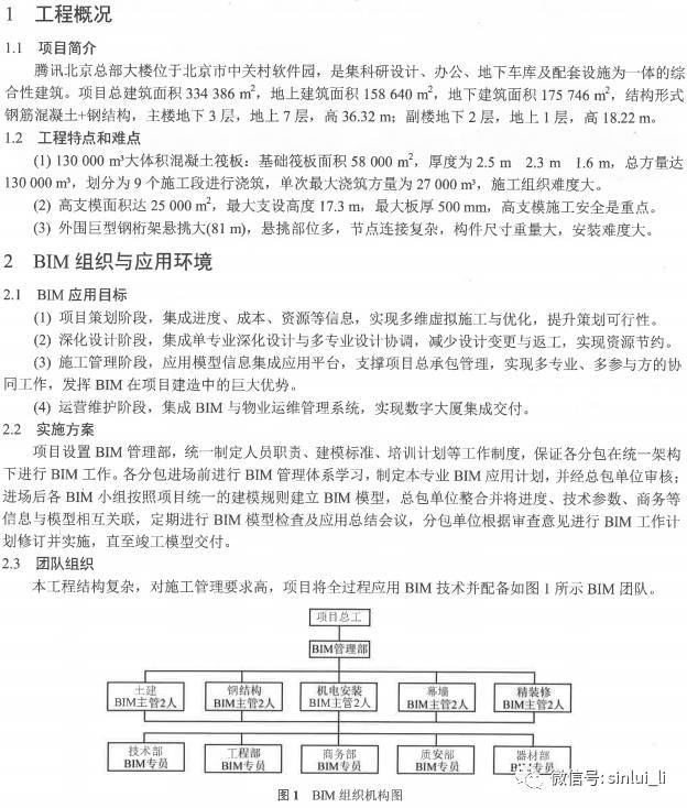
项目概况本项目由四幢单体建筑及两层地下室组成,总建筑面积为148602.1㎡,地上一层为商场,地上2~18层为住宅。其中地下室高度为9.65m,地下室总建筑面积为51081.1㎡,人防总建筑面积13008㎡。BIM应用策划1.实现以下五大应用目标...
最新回复: 2021-08-30 
发表于2021-08-27
7人浏览
2人跟帖
来源:网络仅作分享交流、如有侵权,请联系我们删除。
最新回复: 2021-08-29 
发表于2021-08-27
17人浏览
2人跟帖
来源:网络仅作分享交流、如有侵权,请联系我们删除。
最新回复: 2021-08-29 
发表于2021-08-27
43人浏览
2人跟帖
来源:网络仅作分享交流、如有侵权,请联系我们删除。
最新回复: 2021-08-29 
发表于2021-08-27
19人浏览
1人跟帖
来源:网络仅作分享交流、如有侵权,请联系我们删除。
最新回复: 2021-08-27 
发表于2021-08-27
18人浏览
1人跟帖
来源:网络仅作分享交流、如有侵权,请联系我们删除。
最新回复: 2021-08-27 
发表于2021-08-27
16人浏览
1人跟帖
来源:网络仅作分享交流、如有侵权,请联系我们删除。
最新回复: 2021-08-27 
发表于2021-08-27
8人浏览
1人跟帖
来源:网络仅作分享交流、如有侵权,请联系我们删除。
最新回复: 2021-08-27 
发表于2021-08-27
7人浏览
来源:网络仅作分享交流、如有侵权,请联系我们删除。
最新回复: 2021-08-27 