匿名
发表于2021-01-05
280人浏览
1人跟帖
等级: 
本资料为知名设计院_机电消防一体化设计分析2020.12。内容展示:消防设施的安全问题:优质、可靠消防设施的持久性:与建筑物同寿命消防设施的重复利用:多次、绿色...目录:1、消防设施的安全与重复利用2、消防设施与土建一体化...
最新回复:二喵逗豆 2021-01-05 
匿名
发表于2020-12-22
38人浏览
等级: 
本资料为导体载流量和运行温度计算基本理论和方法。主要内容:一、概述1. 电气设备通过电流时产生的损耗2. 发热对电气设备的影响3. 两种工作状态时的发热4. 最高允许温度二、导体的发热和散热1. 导体电阻损耗的热量QR2. 导体吸收...
最新回复:匿名 2020-12-22 
匿名
发表于2020-12-15
173人浏览
等级: 
本资料为2018年安全文明标准化图集,内容包括:基础系统;个人防护;场外布置;内场施工区;内场办公区;内场生活区;图牌标志标示;隧道及地下工程;房屋建筑工程;高架桥梁工程;道路管线工程等,共187页,可供施工现场管理及...
最新回复:匿名 2020-12-15 
匿名
发表于2019-02-20
2632人浏览
9人跟帖
等级: 
目 录前 言第 1 章 概 述第 2 章 变压器第 3 章 高压并联电抗器第 4 章 气体绝缘金属封闭开关设备第 5 章 断路器第 6 章 隔离开关及接地开关第 7 章 电流互感器第 8 章 电压互感器第 9 章 并联电容器第 10 章 低压并联电抗器第 ...
最新回复:sqf0805 2020-11-19 
匿名
发表于2018-12-01
717人浏览
2人跟帖
等级: 
REM系列EPS应急电源具有自主知识产板 、独立开发、功能模统化 控制数字化 运行智能化等先进的技术。采用Tl公司的32位DSP数字信号处理器2812,该芯片是目前画际市场上最先进,功能最强大的32位DSP处理器、其运行速度高达150MIPS。...
最新回复:天天向尚628 2020-11-19 
匿名
发表于2020-11-18
215人浏览
1人跟帖
等级: 
将各专业设计和审图过程中必须关注的问题进行汇总,形成各专业各业态《设计要点》,从设计院、事业部和技术研发中心三个层级以《设计要点》为基础对设计成果全面审核,在各个层面加强对设计图纸的管控力度,在流程和具体设计上切...
最新回复:胡闹789 2020-11-19 
匿名
发表于2020-11-18
289人浏览
1人跟帖
等级: 
本资料为知名地产丨住宅产品设计缺陷库(全专业),共计29页。资料内容包括:建筑专业(室内、室外、地下室)、结构专业、电气专业、给排水专业、暖通专业、内装专业以及景观专业组成。资料图文并茂并列举出专业问题、原因分析及...
最新回复:胡闹789 2020-11-18 
匿名
发表于2020-11-16
199人浏览
1人跟帖
等级: 
资料内容包括:工业建筑、住宅建筑、公共建筑(总平面布局、防火分区和平面布置、安全疏散和避难、建筑构造、灭火救援、消防设施、消防给排水、消防电气、防排烟系统)、车库建筑及其他。内容以问答形式呈现,内容为2020年编制,...
最新回复:胡闹789 2020-11-16 
匿名
发表于2020-11-16
406人浏览
1人跟帖
等级: 
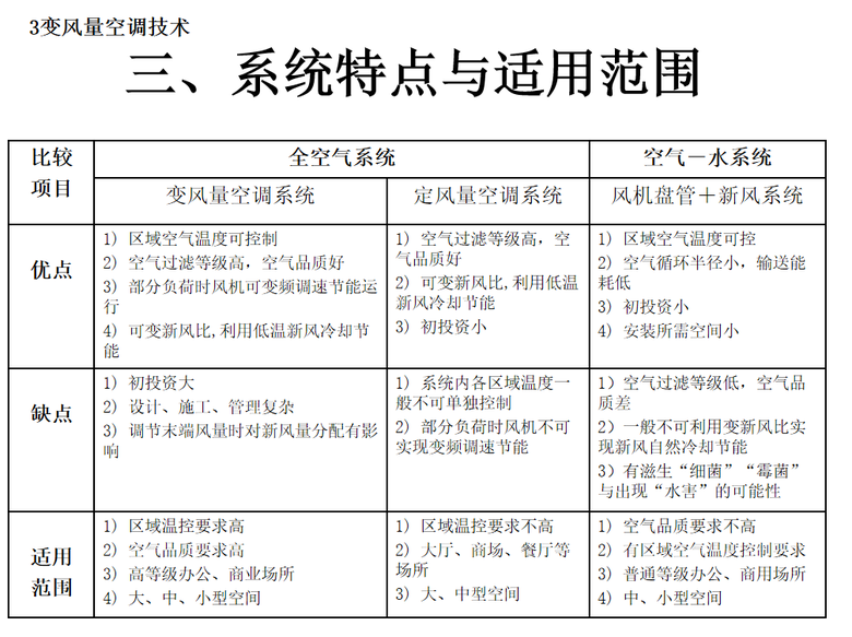
本资料为机电安装工程技术培训讲义,共150页,为PPT格式。主要内容:管线综合布置技术金属矩形风管薄钢板法兰连接技术变风量空调技术非金属复合板风管施工技术大管道闭式循环冲洗技术薄壁金属管道新型连接方式管道工厂化预制技术...
最新回复:二喵逗豆 2020-11-16 
匿名
发表于2020-11-16
278人浏览
1人跟帖
等级: 
为指导《公共卫生防控救治能力建设方案》(发改社会﹝2020﹞0735号)实施,加强重大疫情救治基地建设,为综合医院 “平疫结合”建设提供可借鉴的技术措施,特编制本导则。本导则适用于“重大疫情救治基地”建设项目,其他“平疫...
最新回复:胡闹789 2020-11-16 
匿名
发表于2020-11-15
248人浏览
1人跟帖
等级: 
资料内容包括:设备管线综合布置、走廊吊顶综合管线布置、吊顶安装设备综合排布、电气竖井、管井、支架制作、安装、弯头托架、U形卡环、管夹、管线标识、配电箱标识、电缆标识、管道保温、管道穿墙及穿楼板处理、设备、器具、消...
最新回复:胡闹789 2020-11-15 
匿名
发表于2020-11-03
141人浏览
等级: 
商业建筑为商品进行交易和提供服务的民用建筑,根据经营的方式和种类可分为:购物中心 、百货商场、超级市场、菜市场、专业店、家电卖场、零售、餐饮、精品服饰、日用百货等。本资料发布于2020年商业建筑电气设计高峰论坛,具有...
最新回复:匿名 2020-11-03 
匿名
发表于2020-10-26
254人浏览
1人跟帖
等级: 
室外电气工程主 要包括以下几项:1、架空线路及杆上电气设备安装;2、变压器、箱式变电所安装;3、成套配电柜、控制柜(屏、台)和动力、照明配电箱(盘)安装( I)高压开关柜;4、成套配电柜、控制柜(屏、台)和动力、照明配电箱(盘)安装...
最新回复:胡闹789 2020-10-26 
匿名
发表于2020-10-25
55人浏览
等级: 
内容包括:电管敷设;防雷接地;建筑物等电位联结线安装;电缆桥架、母线槽安装;电缆敷设及接线施工工艺控制标准;配电箱、柜安装;设备接线;开关插座安装;灯具安装;变配电房设备安装。电气施工质量通病及正确做法避雷引下线...
最新回复:匿名 2020-10-25 
匿名
发表于2020-10-15
182人浏览
1人跟帖
等级: 
住宅设计标准包含洋房建筑设计、别墅建筑设计要求,涵盖结构;给排水;电气;暖通空调;土建及装修做法。知名房企丨内部住宅项目设计标准插座基本配置插座设计要求户内设计要求洋房电气设计要求照明系统布置住户照明设计插座回路...
最新回复:胡闹789 2020-10-15 
匿名
发表于2020-10-14
51人浏览
等级: 
内容包括:商业及影城项目的建筑、结构、给排水、电气、智能化、暖通等各专业的设计标准。知名房企丨商业及影城各专业计标准给水、热水、中水系统空调风系统防雷接地供配电系统设备选择及安装线路敷设
最新回复:匿名 2020-10-14 
匿名
发表于2020-10-11
296人浏览
等级: 
本资料为包含5大部分,分别为:电气管线分离技术介绍、电线管线接口、雷电防护系统及装配式电气设计要点总结等相关内容。内容较为丰富,资料为近期发布,可以供设计院电气专业设计人员参考学习使用。中建丨装配式建筑电气设计关...
最新回复:匿名 2020-10-11 
匿名
发表于2020-10-11
269人浏览
等级: 
13项内容包括:建筑工程、防水工程、入户门工程、外立面门窗工程、保温工程、外立面装饰、栏杆工程、大堂装饰、公共部位装饰、机电系统工程、直饮水系统、安防工程、电梯工程、建筑物的泛光照明工程、室外工程及配套工程等。从设...
最新回复:匿名 2020-10-11 
匿名
发表于2020-09-30
125人浏览
等级: 
总占地面积——约5.2万平方米;建筑面积——约18.1万平方米;公寓地块由7栋塔楼建筑和低层商业组成公寓配套底层商业机电工业化策划讲义常规电气施工工艺临水临电室外构造物设备房位置
最新回复:匿名 2020-09-30 