匿名
发表于2020-09-23
240人浏览
1人跟帖
等级: 
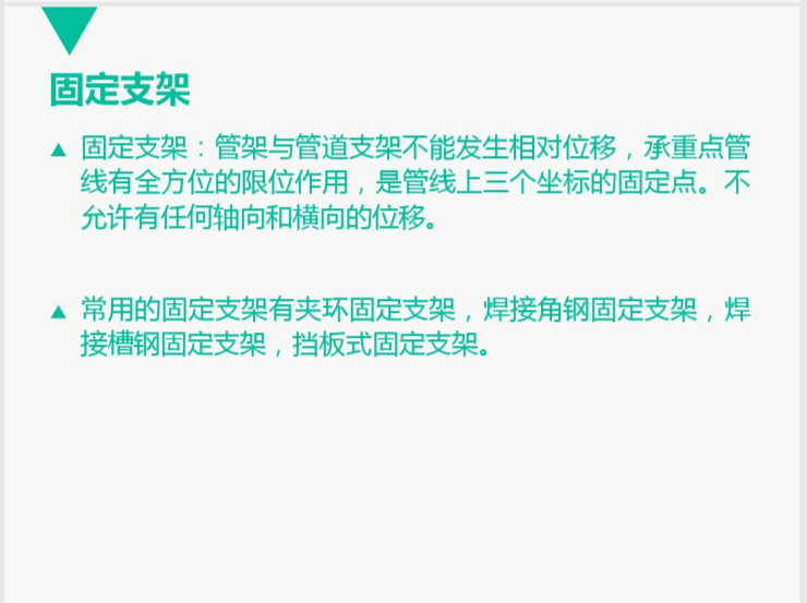
本资料为 机电安装工程技术45页,Word版本一、主要内容:(一)、基于BIM的管线综合技术(二)、导线连接器应用技术(三)、可弯曲金属导管安装技术(四)、 工业化成品支吊架技术(五)、机电管线及设备工厂化预制技术(六)、...
最新回复:预测未来 2020-09-23 
匿名
发表于2020-09-23
135人浏览
1人跟帖
等级: 
本资料为 河北配套服务基站地源热泵机房调试方案,Word版本工程概况:工程为河北省曹妃甸工业区环保产业园配套服务基站A区6#楼,位于河北省唐山市曹妃甸区,总建筑面积为119051㎡,建筑地下一层19906㎡,地上建筑面积约为99716㎡...
最新回复:预测未来 2020-09-22 
匿名
发表于2020-09-22
258人浏览
1人跟帖
等级: 
本资料为暖通空调监理细则19页,Word版本。工程概述:本工程位于上海市嘉定区汇荣路500号,建筑为5层框架结构,建筑高度为21.5米,共5层。总建筑面积12264平方米,土建已全部完成并通过验收通过,现对其在不改变主体结构和外立面...
最新回复:预测未来 2020-09-21 
匿名
发表于2020-09-21
439人浏览
1人跟帖
等级: 
本资料为 空气源热泵供暖系统安装2016(47页),PPT版本。主要内容:产品概述施工安装水系统与安装电气安装机组的调试与试运行内容展示:目 录产品概述系统原理施工安装安装场所的选择室外机安装要求机组管道连接空调水系统示意...
最新回复:预测未来 2020-09-21 
匿名
发表于2020-09-21
303人浏览
1人跟帖
等级: 
本资料为 空气源热泵产品结构及工作原理46页,PDF版本。主要内容:第一部分 空气源热泵基础知识第二部分 空气源热泵工作原理第三部分 空气源热泵零部件介绍第四部分 热泵产品的分类及介绍第五部分 空气源产品适用范围第六部分 空...
最新回复:预测未来 2020-09-21 
匿名
发表于2020-09-21
844人浏览
等级: 
本资料为 空气源热泵安装设计手册标准65页,Word版本主要内容:第一章 空气源热泵冷暖机组原理 空气源热泵冷暖机组原理空气源热泵冷暖机组特点空气源热泵冷暖机组在空调系统中的类别空气源热泵冷暖机组应用第二章 空气源热泵冷暖...
最新回复:匿名 2020-09-21 
匿名
发表于2020-09-18
334人浏览
1人跟帖
等级: 
本资料为 地源热泵工作原理图讲解,Word版本概述:地源热泵工作原理图讲解地源热泵原理图冬季地源热泵工作原理内容展示:地源热泵工作原理图讲解地源热泵工作原理地源热泵原理图冬季地源热泵工作原理
最新回复:预测未来 2020-09-18 
匿名
发表于2020-09-15
1202人浏览
1人跟帖
等级: 
本资料为 2016鲁班奖暖通施工工艺做法及现场图片样册300余张主要内容:直式水落口防水构造示意图,雨水斗做法效果图,屋面管道做法效果图,屋面管道过桥做法效果图,塑料透气管做法效果图,金属透气管做法效果图,雨水管石材水簸...
最新回复:预测未来 2020-09-15 
匿名
发表于2020-09-15
657人浏览
4人跟帖
等级: 
本资料为空调末端水系统原理图(冷冻水_冷却水系统)学习全套图纸点击 上海六层云计算数据中心暖通施工图纸资料包括:自来水给水图、冷冻水流程图、冷冻水系统图、冷凝水、地漏系统图、冷源自控说明.......内容展示:自来水给水...
最新回复:预测未来 2020-10-14 
匿名
发表于2020-09-14
488人浏览
1人跟帖
等级: 
本资料为机电安装工程(水暖)质量创优,细部施工值得参考!主要内容:综述1.基本要求2.创优策划一、重点部位安装1.屋面2.室内走道3.卫生间4.管井5.机房6.地下室车库二、细部施工要求1.管线连接2.支吊架3.套管与封堵4.防腐5.保温...
最新回复:预测未来 2020-09-14 
匿名
发表于2020-09-14
639人浏览
1人跟帖
等级: 
本资料为 121张建筑机电安装工程施工图片,图文详解主要内容:1 电气部分2 给排水部分3 消防部分4 通风空调部分5 智能化部分内容展示:通风机进风口风机直通大气的进出口装设防护罩排烟风机单独采用弹簧减震支架,风机前后采用不...
最新回复:预测未来 2020-09-14 
匿名
发表于2020-09-14
617人浏览
1人跟帖
等级: 
本资料为 机电安装工程质量通病防治手册94页(含管道、电气、通风与空调、电梯)主要内容:第1章 总 则第2章 建筑管道安装工程第3章 建筑电气安装工程第4章 通风与空调工程内容展示:总则建筑管道安装工程室内给水管道安装给水管...
最新回复:预测未来 2020-09-14 
匿名
发表于2020-09-11
552人浏览
2人跟帖
等级: 
本资料为创建鲁班奖工程机电安装细部做法指导109页(含大量实例图)主要内容:第六章 安装工程第一节 安装工程通用部分第二节 给排水与采暖工程第三节 建筑电气工程第四节 通风与空调工程通风与空调工程概述: 风管加固(不适用洁净...
最新回复:蒋贤龙 2021-03-28 
匿名
发表于2020-08-31
236人浏览
1人跟帖
等级: 
本资料为 空调水系统选型|图文详解!主要内容:当建筑物面积较小或者所需的冷量较少的时候,我们通常使用福鸡,使用氟系统完成冷热输送。而当建筑物面积较大或者所需冷量很大时,我们就需要用到打冷量的制冷设备,就需要水系统完...
最新回复:预测未来 2020-08-31 
匿名
发表于2020-08-26
1132人浏览
1人跟帖
等级: 
本资料为 中建_机电工程创优策划方案主要内容:一、项目概况二、质量目标三、质量管理体系及管理制度四、重难点分析五、创优策划部位及其施工工艺六、质量成本控制措施七、过程资料汇编整理概述:弱电智能化系统:综合布线系统、...
最新回复:预测未来 2020-08-26 