V+641530086
发表于2021-07-02
313人浏览
7人跟帖
等级: 
本资料为深圳市建筑工程铝合金模板技术应用规程2020主要包括:编制背景、条文要点 等PDF格式,79页平面模板:用于混凝土结构平面处的模板,包括楼板模板、墙柱模板、梁模板、承接模板等。转角模板:用于混凝土结构转角处的模板,...
最新回复:pangzi520 2021-07-04 
V+641530086
发表于2021-07-01
111人浏览
6人跟帖
等级: 
本资料为一种材料、设备吊装口设计方法Word主要包括:说明书-16P、专利技术交底书-5P本发明提供一种建筑楼层吊装口密封结构,适用于现有建筑工程中地下室材料、设备的吊装口密封;该密封结构包括楼层地坪和桁架,楼层地坪上设有...
最新回复:胖鱼1103 2021-07-04 
V+641530086
发表于2021-07-01
133人浏览
5人跟帖
等级: 
本资料为PPP模式与综合管廊有偿使用收费标准的研究目录:一、综合管廊项目投融资模式二、综合管廊运营管理模式三、综合管廊有偿使用制度指导意见四、有偿使用收费标准案例PDF格式,75页定义:综合管廊工程是指在城市道路下面建造...
最新回复:胖鱼1103 2021-07-04 
V+641530086
发表于2021-07-02
495人浏览
5人跟帖
等级: 
本资料为郑州某EPC工程总承包质量管理经验交流2020目录:01 工程概况 02 EPC项目质量策划管理 03 EPC项目质量管理实施情况 包括设计 招采 施工质量管理 EPC项目质量管理和控制是一个系统工程,涉及到设计、招采及施工等环节,需...
最新回复:胖鱼1103 2021-07-04 
V+641530086
发表于2021-07-01
143人浏览
5人跟帖
等级: 
本资料为城市地下综合管廊建设的概况与案例介绍110P目录:第一部分:综合管廊的定义与类型第二部分:国外综合管廊建设概况第三部分:国内综合管廊建设概况第四部分:深圳综合管廊建设概况第五部分:综合管廊建设初步经济分析第六...
最新回复:yhw. 2021-07-03 
V+641530086
发表于2021-07-01
264人浏览
5人跟帖
等级: 
本资料为灌浆套筒剪力墙坐浆法施工技术介绍2020目录:1、预制剪力墙钢筋连接及灌浆套筒技术发展背景2、国内灌浆套筒剪力墙存在的问题3、怎么解决?坐浆法、连通腔灌浆法+监测器4、《灌浆套筒剪力墙应用技术标准》的主要内容5、总...
最新回复:施工技术no1. 2021-07-03 
匿名
发表于2021-06-29
189人浏览
1人跟帖
等级: 
本资料为质量品质提升措施PDF(44P)目录:01 企业质量方针02 质量管理目标03 质量品质提升管理体系04 质量品质提升组织架构05 质量管理职责06 品质提升管理措施07 项目品质提升细节要求为明确工程质量管理责任,强化工程质量管...
最新回复:长虹虹老师 2021-06-29 
匿名
发表于2021-06-29
110人浏览
1人跟帖
等级: 
本资料为剪力墙模板免开孔技术推广PPT主要包括:施工准备:模板配置原则、模板材料选用;工艺流程:小模板的配置、钻孔,合内侧模板,外侧导墙水平线固定小板,合外侧整张模板,外侧小模板安装,外侧模板安装固定,安装竖向龙骨...
最新回复:长虹虹老师 2021-06-29 
匿名
发表于2021-06-25
276人浏览
6人跟帖
等级: 
本资料为消防车荷载正确理解及与普通活荷的对比PDF主要包括:一、规范对消防车荷载的相关要求:1、楼板板面均布活荷载的取值,2、消防车板面荷载按照覆土厚的折减,3、 消防车荷载对于柱、墙的影响,4、 消防车荷载对于基础的影...
最新回复:abvdefghigklmn 2021-06-27 
V+641530086
发表于2021-06-24
229人浏览
2人跟帖
等级: 
本资料为基础变形控制及沉降后浇带优化设计PDF主要包括:地基基础变形控制设计方法及应用:1 地基基础变形控制设计、2 沉降计算方法、3 典型工程案例、4总结沉降后浇带优化方法与实践:1 沉降后浇带、2 变形计算、3 优化案例PDF...
最新回复:piaoyi001 2021-06-24 
V+641530086
发表于2021-06-24
2491人浏览
2人跟帖
等级: 
本资料为工程总承包(EPC)管理专题2020PDF-262P目录:一 EPC管理落地的行业现状二 设计如何管理?三 设计与采购四 设计、采购与施工五 EPC与大商务六 供应链思维的资源库、数据库七“四新”技术运用 提高企业竞争力八 EPC与市场推...
最新回复:piaoyi001 2021-06-24 
V+641530086
发表于2021-06-24
295人浏览
2人跟帖
等级: 
本资料为基础工程抗浮设计PDF(37P)主要包括:1 基础工程抗浮设计概述2 抗浮设计方法从线性分析到非线性分析3 非线性分析在 YJK 基础软件中的实现和应用4 防水板进行抗浮设计的特点5 抗浮的几个关键环节6 抗浮设计过程及要点7 考...
最新回复:piaoyi001 2021-06-24 
匿名
发表于2021-05-17
676人浏览
3人跟帖
等级: 
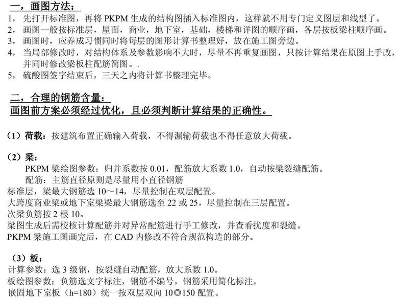
本资料为结构设计经验总结PDF(80页)主要包括:设计思路、设计要求、设计程序、CAD操作、PKPM参数入门、常用结构数据、结构问答与讨论等。设计思路:力学和规范是结构设计的两大要素。其中力学是基础(对力的概 念,传力途径,基...
最新回复:蒋贤龙 2021-05-23 
匿名
发表于2019-03-26
940人浏览
2人跟帖
等级: 
主要包括:常用树种木材的强度设计值和弹性模量新利用树种木材的强度设计值和弹性模量木材强度设计值和弹性模量的调整系数受弯构件的容许挠度值受压构件的容许长细比原木和半原木截面的几何及力学特性木结构计算公式原木与半原木...
最新回复:蒋贤龙 2021-05-23 
匿名
发表于2018-07-14
901人浏览
2人跟帖
等级: 
本资料为装配式混凝土剪力墙结构设计规程,ppt'格式,共49页。目录:装配整体式混凝土结构体系装配整体式剪力墙土结构关键技术规程条文学习存在问题和发展展望装配式剪力墙装配式混凝土的发展钢筋套筒灌浆条文学习预制楼梯边...
最新回复:蒋贤龙 2021-05-20 
匿名
发表于2018-07-10
974人浏览
2人跟帖
等级: 
【本资料为创建省建设工程优质结构奖经验交流报告,PPT格式,共76张】目 录一、省建设工程优质结构奖评审办法(修订)释义二、评审表填写的注意事项三、近几年申报及现场实体质量检查出现的主要问题四、专家审查要点五、PPT汇报...
最新回复:蒋贤龙 2021-05-19 
匿名
发表于2021-05-17
195人浏览
1人跟帖
等级: 
本资料为[名校]高层结构设计总结PDF(36页)主要包括:1. 高层建筑结构发展历程 2. 高层建筑结构方案设计 3. 高层建筑结构荷载计算和效应组合4. 高层建筑结构性能要求 5. 高层建筑结构计算分析 6. 高层建筑结构设计 7. 超限高层建...
最新回复:长虹虹老师 2021-05-17 