匿名
发表于2020-12-17
125人浏览
1人跟帖
等级: 
内容简介:新亚洲风顶豪示范区景观灯具选型图新亚洲风顶豪示范区景观灯具选型图 (1)新亚洲风顶豪示范区景观灯具选型图 (2)新亚洲风顶豪示范区景观灯具选型图 (3)新亚洲风顶豪示范区景观灯具选型图 (4)新亚洲风顶豪示范区景观灯具...
最新回复:红与白的碰撞 2020-12-17 
匿名
发表于2019-06-13
1230人浏览
2人跟帖
等级: 
本资料为:[江苏]南京历史文化名城保护规划相关探索和实践,共61页。[江苏]南京历史文化名城保护规划相关探索和实践 1[江苏]南京历史文化名城保护规划相关探索和实践 2[江苏]南京历史文化名城保护规划相关探索和实践 3[江苏]南京...
最新回复:dj6625 2020-11-22 
匿名
发表于2020-11-09
422人浏览
1人跟帖
等级: 
内容简介:知名企业两江新宸样板区景观反交底(PDF+110页)目录:项目概况、景观效果反交底、项目整体风格解读、重点区域模型、景观硬景—(材料篇、工艺工法)、景观小品及水电、景观软景、资源落实情况(软景、硬景)、样板及...
最新回复:红与白的碰撞 2020-11-09 
匿名
发表于2019-10-23
187人浏览
2人跟帖
等级: 
本资料为:中国养老地产研究-121页,目录:国内养老地产开发机会及开发条件研究,养老地产案例研究,养老地产开发运营模式研究。中国养老地产研究 1中国养老地产研究 2中国养老地产研究 3中国养老地产研究 4中国养老地产研究 5中...
最新回复:guotongtong 2020-11-05 
匿名
发表于2019-10-23
195人浏览
2人跟帖
等级: 
本资料为:中国养老地产专题研究分析报告目录:养老地产概述,养老地产的定义,老年住宅分类及特点,国内外养老地产外经典案例解析,国外养老地产经典案例,美国太阳城中心,欧洲养老地产,亚洲养老地产 ,国内养老地产经典案例...
最新回复:guotongtong 2020-10-31 
匿名
发表于2020-10-19
492人浏览
1人跟帖
等级: 
成都市建设项目海绵城市专项设计 编制规定及审查要点 (试行)内容包含:建设项目海绵城市专项设计文件组成及内容建设项目海绵城市专项设计审查要点建设项目海绵城市专项设计审查表建设项目海绵城市专项设计文件计算成果表1-成都...
最新回复:哈哈哈小馒头 2020-10-19 
匿名
发表于2020-07-11
1217人浏览
2人跟帖
等级: 
内容简介:景观全套标准化内容-通用-装饰井盖模块目录:装饰井盖总汇及适用范围表、装饰井盖方案及材料成本、铺装井盖(硬质内) 有边框、铺装井盖(硬质内) 无边框、铺装井盖(硬质内) 详图做法、雨水口总汇及适用范围、雨水...
最新回复:pengwanlino2 2020-10-17 
匿名
发表于2020-08-31
104人浏览
1人跟帖
等级: 
内容简介:样板区景观材料评审-p121样板区景观材料评审 (1)样板区景观材料评审 (2)样板区景观材料评审 (3)样板区景观材料评审 (4)样板区景观材料评审 (5)样板区景观材料评审 (6)样板区景观材料评审 (7)
最新回复:红与白的碰撞 2020-08-31 
匿名
发表于2020-08-31
92人浏览
1人跟帖
等级: 
内容简介:样板区和样板房设计导则本导则旨在指导设计单位和开发单位的技术管理人员正确掌握样板区设计的理念、原则和方法,成为项目公司把握样板区设计的指导性手册,通过本导则的实施使样板区、样板房在销售中发挥更积极的作用...
最新回复:红与白的碰撞 2020-08-31 
匿名
发表于2020-08-31
97人浏览
1人跟帖
等级: 
内容简介:雁鸣湖景观样板区营造总结-p97目录:第一部分 项目概况、第二部分 景观营造特色、第三部分 景观设计管理、第四部分 景观施工管理、第五部分 经验教训。雁鸣湖景观样板区营造总结 (1)雁鸣湖景观样板区营造总结 (2)雁鸣...
最新回复:红与白的碰撞 2020-08-31 
匿名
发表于2020-08-31
168人浏览
1人跟帖
等级: 
内容简介:知名地产工法样板会议内容及记要-p61知名地产工法样板会议内容及记要 (1)知名地产工法样板会议内容及记要 (2)知名地产工法样板会议内容及记要 (3)知名地产工法样板会议内容及记要 (4)知名地产工法样板会议内容及记要 ...
最新回复:红与白的碰撞 2020-08-31 
匿名
发表于2020-07-08
756人浏览
2人跟帖
等级: 
内容简介:福州知名地产、厦门知名地产 住宅类消防救援场地景观设计专题(PDF+50页)目录:研究背景及问题总结、消防研究背景、消防规范研究、消防验收规定、实际项目总结消防场地对景观造成痛点、解决策略、设计宗旨、消防规划...
最新回复:狮子打盹123 2020-08-31 
匿名
发表于2020-08-30
141人浏览
1人跟帖
等级: 
内容简介:广东知名企业景观工程控制手册-95p目录:总体控制、溪流工程效果图控制、种植效果控制、构筑物效果控制、其他工程效果控制。广东知名企业景观工程控制手册-95p (1)广东知名企业景观工程控制手册-95p (2)广东知名企业景...
最新回复:红与白的碰撞 2020-08-30 
匿名
发表于2020-08-25
102人浏览
1人跟帖
等级: 
内容简介:知名企业景观工程营造标准强制性条文本条文编制综合考虑产品安全性、耐久性、质量通病防治、客户感知、风俗习惯等多方面因素,是绿城集团工程营造过程中的强制性管理和技术规定。本条文是在满足国家现行相关规范、规程...
最新回复:红与白的碰撞 2020-08-25 
匿名
发表于2020-08-25
225人浏览
1人跟帖
等级: 
内容简介:知名企业工程成品保护管理办法为了保证建筑安装工程施工质量达到国家、地方及绿城集团相关质量标准,依据现行相关施工验收规范、规程,结合绿城房地产集团有限公司开发经验,特制定本办法。知名企业工程成品保护管理办...
最新回复:红与白的碰撞 2020-08-25 
匿名
发表于2020-08-25
114人浏览
1人跟帖
等级: 
内容简介:知名企业室外景观照明工程实施要点室外景观照明作为景观的重要组成部分,展现的是景观营造在傍晚及夜间这一休闲时段的景观呈现,同时也是居住业主实现夜间行走、观赏、交流而创造的一个安全、和谐的环境,是人们夜间室...
最新回复:红与白的碰撞 2020-08-25 
匿名
发表于2020-08-25
48人浏览
等级: 
内容简介:知名企业景观水钵工程安装要点知名企业景观水钵工程安装要点 (1)知名企业景观水钵工程安装要点 (2)知名企业景观水钵工程安装要点 (3)知名企业景观水钵工程安装要点 (4)知名企业景观水钵工程安装要点 (5)知名企业景观水...
最新回复:匿名 2020-08-25 
匿名
发表于2020-08-25
177人浏览
1人跟帖
等级: 
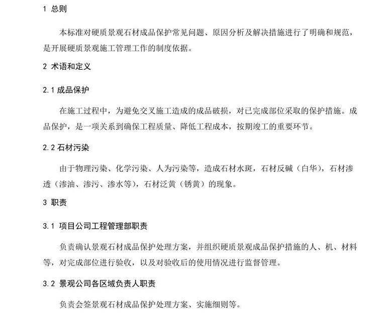
内容简介:知名企业景观石材成品保护细则本标准对硬质景观石材成品保护常见问题、原因分析及解决措施进行了明确和规范,是开展硬质景观施工管理工作的制度依据。知名企业景观石材成品保护细则 (1)知名企业景观石材成品保护细则 ...
最新回复:红与白的碰撞 2020-08-25 
匿名
发表于2020-08-25
144人浏览
1人跟帖
等级: 
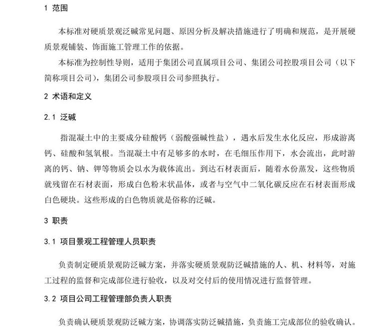
内容简介:知名企业景观石材饰面防泛碱工艺工法本标准对硬质景观泛碱常见问题、原因分析及解决措施进行了明确和规范,是开展硬质景观铺装、饰面施工管理工作的依据。本标准为控制性导则,适用于集团公司直属项目公司、集团公司控...
最新回复:红与白的碰撞 2020-08-25 